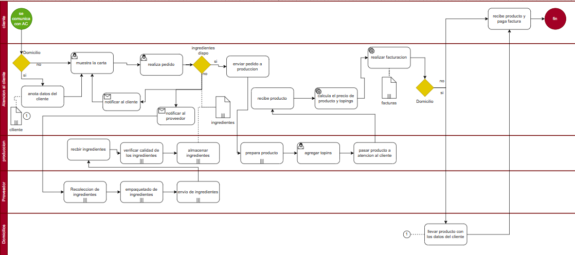
En Que Fresa, el proceso de domicilios comienza cuando el cliente se comunica a través de WhatsApp para solicitar productos específicos, como fresas con crema, obleas o fresas con helado. La empresa verifica la disponibilidad en su inventario, y si los productos están disponibles, se le informa al cliente para proceder con la compra. Se solicitan los datos de entrega y el nombre del cliente, los cuales se anotan en una hoja física para el registro. Luego, se genera una factura.
Simultáneamente, se preparan los productos para la entrega. Una vez listos, el repartidor recoge el pedido y realiza los envíos al barrio de Belén. Si el pago no se efectúa en el momento de la entrega, los productos se devuelven y el inventario se actualiza. Si el pago es exitoso, el cliente confirma la recepción firmando la factura, que luego se devuelve a la empresa para registrar la venta y los ingresos.

